玉兔远程控制 0.1.0-bate1
载入中...
搜索中...
未找到
信号 | Public 成员函数 | Public 属性 | Private 类型 | Private 槽 | Private 成员函数 | Private 属性 | 所有成员列表
CFrmListRecent类 参考

列出存在的连接配置 更多...

#include <FrmListRecent.h>

类 CFrmListRecent 继承关系图:
Inheritance graph
[图例]
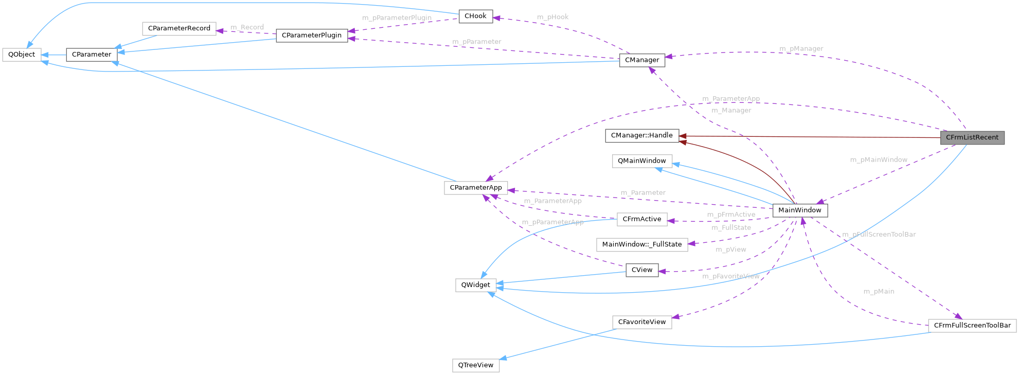
CFrmListRecent 的协作图:
Collaboration graph
[图例]

信号

void sigStart (const QString &szFile, bool bOpenSettings=false)
 
void sigAddToFavorite (const QString &szName, const QString &szDescription, const QIcon &icon, const QString &szFile)
 

Public 成员函数

 CFrmListRecent (MainWindow *pMainWindow, CManager *pManager, CParameterApp &parameterApp, bool bDock=false, QWidget *parent=nullptr)
 
virtual int onProcess (const QString &id, CPlugin *pPlugin) override
 Process plugins
 

Public 属性

RabbitCommon::CTitleBar * m_pDockTitleBar
 

Private 类型

enum  ColumnNo {
  Name = 0 , Protocol , Type , Date ,
  ID , File
}
 

Private 槽

void slotEditConnect ()
 
void slotNew ()
 
void slotEdit ()
 
void slotCopy ()
 
void slotDelete ()
 
void slotDetail ()
 
void slotStart ()
 
void slotCustomContextMenu (const QPoint &pos)
 
void slotDoubleClicked (const QModelIndex &index)
 
void slotLoadFiles ()
 
void slotStartByType ()
 
void slotAddToFavorite ()
 

Private 成员函数

int InsertItem (COperate *c, QString &szFile)
 
QList< QStandardItem * > GetItem (COperate *c, QString &szFile)
 

Private 属性

MainWindowm_pMainWindow
 
QMap< CPlugin::TYPE, QMenu * > m_MenuStartByType
 
CParameterAppm_ParameterApp
 
QToolBar * m_pToolBar
 
QToolButton * m_ptbOperate
 
QMenu * m_pMenuNew
 
QAction * m_pStart
 
QAction * m_pEditOperate
 
QAction * m_pEdit
 
QAction * m_pCopy
 
QAction * m_pDelete
 
QAction * m_pDetail
 
QAction * m_pRefresh
 
QAction * m_pAddToFavorite
 
QTableView * m_pTableView
 
QStandardItemModel * m_pModel
 
CManagerm_pManager
 
bool m_bDock
 

详细描述

列出存在的连接配置

在文件 FrmListRecent.h19 行定义.

成员枚举类型说明

◆ ColumnNo

enum CFrmListRecent::ColumnNo
private

在文件 FrmListRecent.h56 行定义.

构造及析构函数说明

◆ ~CFrmListRecent()

CFrmListRecent::~CFrmListRecent ( )
virtual

在文件 FrmListRecent.cpp203 行定义.

成员函数说明

◆ GetItem()

QList< QStandardItem * > CFrmListRecent::GetItem ( COperate c,
QString &  szFile 
)
private

在文件 FrmListRecent.cpp244 行定义.

◆ InsertItem()

int CFrmListRecent::InsertItem ( COperate c,
QString &  szFile 
)
private

在文件 FrmListRecent.cpp264 行定义.

◆ onProcess()

int CFrmListRecent::onProcess ( const QString &  id,
CPlugin pPlugin 
)
overridevirtual

Process plugins

参数
idplugin id
pPluginCPlugin pointer

实现了 CManager::Handle.

在文件 FrmListRecent.cpp288 行定义.

◆ slotAddToFavorite

void CFrmListRecent::slotAddToFavorite ( )
privateslot

在文件 FrmListRecent.cpp513 行定义.

◆ slotCopy

void CFrmListRecent::slotCopy ( )
privateslot

在文件 FrmListRecent.cpp394 行定义.

◆ slotCustomContextMenu

void CFrmListRecent::slotCustomContextMenu ( const QPoint &  pos)
privateslot

在文件 FrmListRecent.cpp486 行定义.

◆ slotDelete

void CFrmListRecent::slotDelete ( )
privateslot

在文件 FrmListRecent.cpp450 行定义.

◆ slotDetail

void CFrmListRecent::slotDetail ( )
privateslot

在文件 FrmListRecent.cpp475 行定义.

◆ slotDoubleClicked

void CFrmListRecent::slotDoubleClicked ( const QModelIndex &  index)
privateslot

在文件 FrmListRecent.cpp505 行定义.

◆ slotEdit

void CFrmListRecent::slotEdit ( )
privateslot

在文件 FrmListRecent.cpp349 行定义.

◆ slotEditConnect

void CFrmListRecent::slotEditConnect ( )
privateslot

在文件 FrmListRecent.cpp370 行定义.

◆ slotLoadFiles

void CFrmListRecent::slotLoadFiles ( )
privateslot

在文件 FrmListRecent.cpp207 行定义.

◆ slotNew

void CFrmListRecent::slotNew ( )
privateslot

在文件 FrmListRecent.cpp308 行定义.

◆ slotStart

void CFrmListRecent::slotStart ( )
privateslot

在文件 FrmListRecent.cpp463 行定义.

◆ slotStartByType

void CFrmListRecent::slotStartByType ( )
privateslot

在文件 FrmListRecent.cpp273 行定义.

类成员变量说明

◆ m_bDock

bool CFrmListRecent::m_bDock
private

在文件 FrmListRecent.h84 行定义.

◆ m_MenuStartByType

QMap<CPlugin::TYPE, QMenu*> CFrmListRecent::m_MenuStartByType
private

在文件 FrmListRecent.h67 行定义.

◆ m_pAddToFavorite

QAction* CFrmListRecent::m_pAddToFavorite
private

在文件 FrmListRecent.h79 行定义.

◆ m_ParameterApp

CParameterApp& CFrmListRecent::m_ParameterApp
private

在文件 FrmListRecent.h68 行定义.

◆ m_pCopy

QAction* CFrmListRecent::m_pCopy
private

在文件 FrmListRecent.h75 行定义.

◆ m_pDelete

QAction* CFrmListRecent::m_pDelete
private

在文件 FrmListRecent.h76 行定义.

◆ m_pDetail

QAction* CFrmListRecent::m_pDetail
private

在文件 FrmListRecent.h77 行定义.

◆ m_pDockTitleBar

RabbitCommon::CTitleBar* CFrmListRecent::m_pDockTitleBar

在文件 FrmListRecent.h32 行定义.

◆ m_pEdit

QAction* CFrmListRecent::m_pEdit
private

在文件 FrmListRecent.h74 行定义.

◆ m_pEditOperate

QAction* CFrmListRecent::m_pEditOperate
private

在文件 FrmListRecent.h73 行定义.

◆ m_pMainWindow

MainWindow* CFrmListRecent::m_pMainWindow
private

在文件 FrmListRecent.h66 行定义.

◆ m_pManager

CManager* CFrmListRecent::m_pManager
private

在文件 FrmListRecent.h83 行定义.

◆ m_pMenuNew

QMenu* CFrmListRecent::m_pMenuNew
private

在文件 FrmListRecent.h71 行定义.

◆ m_pModel

QStandardItemModel* CFrmListRecent::m_pModel
private

在文件 FrmListRecent.h82 行定义.

◆ m_pRefresh

QAction* CFrmListRecent::m_pRefresh
private

在文件 FrmListRecent.h78 行定义.

◆ m_pStart

QAction* CFrmListRecent::m_pStart
private

在文件 FrmListRecent.h72 行定义.

◆ m_pTableView

QTableView* CFrmListRecent::m_pTableView
private

在文件 FrmListRecent.h81 行定义.

◆ m_ptbOperate

QToolButton* CFrmListRecent::m_ptbOperate
private

在文件 FrmListRecent.h70 行定义.

◆ m_pToolBar

QToolBar* CFrmListRecent::m_pToolBar
private

在文件 FrmListRecent.h69 行定义.


该类的文档由以下文件生成: