玉兔远程控制 0.1.0-bate6
载入中...
搜索中...
未找到
Public 类型 | 信号 | Public 成员函数 | Private 成员函数 | Private 属性 | 所有成员列表
CChannelSSHTunnelForward类 参考

包括 SSH 隧道和用于转发数据的本地 SOCKET 服务。 实现通过本地 socket 与 SSH 隧道转发数据。适用于库没有实现传输层接口,只有 socket 的情况。 更多...

#include <ChannelSSHTunnelForward.h>

类 CChannelSSHTunnelForward 继承关系图:
Inheritance graph
[图例]
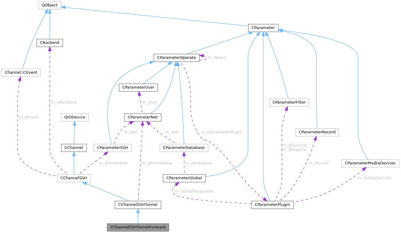
CChannelSSHTunnelForward 的协作图:
Collaboration graph
[图例]

Public 类型

enum class  SOCKET_TYPE { UnixSocket , Socket }
 

信号

void sigServer (QString szHost, quint16 nPort)
 
void sigServer (QString szUnixDomainSocket)
 
- 信号 继承自 CChannel
void sigConnected ()
 emit when the channel is connected.
 
void sigDisconnected ()
 emit when the channel is disconnected
 
void sigError (int nErr, const QString &szErr)
 emit when the channel is error
 

Public 成员函数

 CChannelSSHTunnelForward (CParameterSSHTunnel *parameter, CParameterNet *remote, CBackend *pBackend, QObject *parent=nullptr)
 
virtual bool open (OpenMode mode) override
 
virtual void close () override
 
virtual int Process ()
 
- Public 成员函数 继承自 CChannelSSHTunnel
 CChannelSSHTunnel (CParameterSSHTunnel *parameter, CParameterNet *remote, CBackend *pBackend, bool bWakeUp=true, QObject *parent=nullptr)
 
int Process ()
 
virtual int DoWait (bool bWrite, int timeout)
 
int GetSocket ()
 
- Public 成员函数 继承自 CChannelSSH
 CChannelSSH (CBackend *pBackend, CParameterSSH *pPara, bool bWakeUp=true, QObject *parent=nullptr)
 
virtual int WakeUp ()
 
virtual QString GetDetails () override
 依赖信息
 
- Public 成员函数 继承自 CChannel
 CChannel (QTcpSocket *pSocket, QObject *parent=nullptr)
 CChannel
 

Private 成员函数

int CloseSocket (socket_t &s)
 
int AcceptConnect ()
 
int ReadConnect ()
 
int SSHReadyRead ()
 
int OpenSocket ()
 

Private 属性

socket_t m_Listen
 
socket_t m_Connector
 
SOCKET_TYPE m_SocketType
 
char * m_pBuffer
 
const int m_BufferLength = 1024
 

额外继承的成员函数

- 静态 Public 成员函数 继承自 CChannel
static int InitTranslation ()
 Initial translation
 
static int RemoveTranslation ()
 Remove translation
 
- Protected 成员函数 继承自 CChannelSSHTunnel
virtual qint64 readData (char *data, qint64 maxlen) override
 
virtual qint64 writeData (const char *data, qint64 len) override
 
- Protected 成员函数 继承自 CChannel
 CChannel (QObject *parent=nullptr)
 
virtual bool isSequential () const override
 
- Protected 属性 继承自 CChannelSSH
ssh_session m_Session
 
ssh_channel m_Channel
 
CBackendm_pBackend
 
CParameterSSHm_pParameter
 
Channel::CEventm_pEvent
 

详细描述

包括 SSH 隧道和用于转发数据的本地 SOCKET 服务。 实现通过本地 socket 与 SSH 隧道转发数据。适用于库没有实现传输层接口,只有 socket 的情况。

注解
It is only used in CSSHTunnelThread
参见
CSSHTunnelThread

在文件 ChannelSSHTunnelForward.h22 行定义.

成员枚举类型说明

◆ SOCKET_TYPE

enum class CChannelSSHTunnelForward::SOCKET_TYPE
strong

在文件 ChannelSSHTunnelForward.h38 行定义.

构造及析构函数说明

◆ ~CChannelSSHTunnelForward()

CChannelSSHTunnelForward::~CChannelSSHTunnelForward ( )
virtual

在文件 ChannelSSHTunnelForward.cpp44 行定义.

成员函数说明

◆ AcceptConnect()

int CChannelSSHTunnelForward::AcceptConnect ( )
private

在文件 ChannelSSHTunnelForward.cpp241 行定义.

◆ close()

void CChannelSSHTunnelForward::close ( )
overridevirtual

重载 CChannelSSH .

在文件 ChannelSSHTunnelForward.cpp215 行定义.

◆ CloseSocket()

int CChannelSSHTunnelForward::CloseSocket ( socket_t &  s)
private

在文件 ChannelSSHTunnelForward.cpp225 行定义.

◆ open()

bool CChannelSSHTunnelForward::open ( OpenMode  mode)
overridevirtual
参数
pSocket所有者是这个类的实例

重载 CChannelSSH .

在文件 ChannelSSHTunnelForward.cpp201 行定义.

◆ OpenSocket()

int CChannelSSHTunnelForward::OpenSocket ( )
private

在文件 ChannelSSHTunnelForward.cpp51 行定义.

◆ Process()

int CChannelSSHTunnelForward::Process ( )
virtual
返回
  • >= 0: continue, Interval call time (msec)
  • = -1: stop
  • < -1: error

在文件 ChannelSSHTunnelForward.cpp372 行定义.

◆ ReadConnect()

int CChannelSSHTunnelForward::ReadConnect ( )
private

在文件 ChannelSSHTunnelForward.cpp276 行定义.

◆ SSHReadyRead()

int CChannelSSHTunnelForward::SSHReadyRead ( )
private

在文件 ChannelSSHTunnelForward.cpp324 行定义.

类成员变量说明

◆ m_BufferLength

const int CChannelSSHTunnelForward::m_BufferLength = 1024
private

在文件 ChannelSSHTunnelForward.h62 行定义.

◆ m_Connector

socket_t CChannelSSHTunnelForward::m_Connector
private

在文件 ChannelSSHTunnelForward.h49 行定义.

◆ m_Listen

socket_t CChannelSSHTunnelForward::m_Listen
private

在文件 ChannelSSHTunnelForward.h48 行定义.

◆ m_pBuffer

char* CChannelSSHTunnelForward::m_pBuffer
private

在文件 ChannelSSHTunnelForward.h61 行定义.

◆ m_SocketType

SOCKET_TYPE CChannelSSHTunnelForward::m_SocketType
private

在文件 ChannelSSHTunnelForward.h51 行定义.


该类的文档由以下文件生成: