玉兔远程控制 0.1.0-bate6
载入中...
搜索中...
未找到
Public 槽 | 信号 | Public 成员函数 | Public 属性 | Private 槽 | Private 属性 | 所有成员列表
CFrmActive类 参考
类 CFrmActive 继承关系图:
Inheritance graph
[图例]
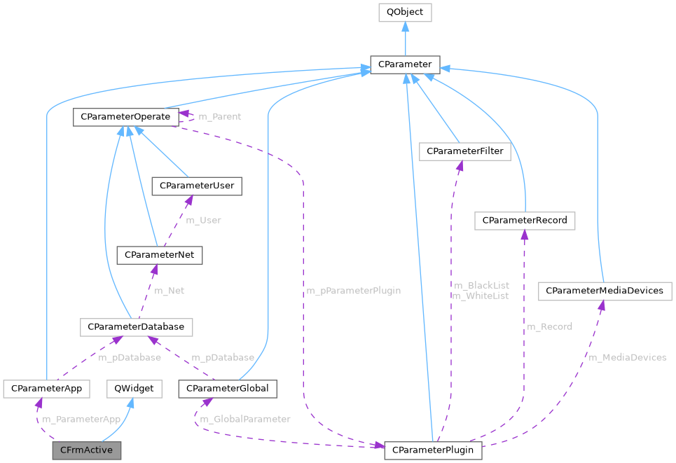
CFrmActive 的协作图:
Collaboration graph
[图例]

Public 槽

void slotLoad ()
 
void slotViewChanged (const QWidget *pView)
 

信号

void sigChanged (COperate *c)
 
void sigAddToFavorite (const QString &szFile, const QString &szName, const QString &szDescription, const QIcon &icon)
 

Public 成员函数

 CFrmActive (QSet< COperate * > &operates, CParameterApp &parameterApp, QMenu *pOperate, QAction *pStop, RabbitCommon::CRecentMenu *pRecentMenu, QWidget *parent=nullptr)
 

Public 属性

RabbitCommon::CTitleBar * m_pDockTitleBar
 

Private 槽

void slotCustomContextMenu (const QPoint &pos)
 
void slotClicked (const QModelIndex &index)
 
void slotAddToFavorite ()
 

Private 属性

QSet< COperate * > & m_Operates
 
CParameterAppm_ParameterApp
 
QMenu * m_pOperate
 
QAction * m_pStop
 
RabbitCommon::CRecentMenu * m_pRecentMenu
 
QAction * m_pAddToFavorite
 
QTableView * m_pTableView
 
QStandardItemModel * m_pModel
 
QMenu * m_pMenu
 
QToolBar * m_pToolBar
 
int m_nId
 

详细描述

在文件 FrmActive.h14 行定义.

构造及析构函数说明

◆ ~CFrmActive()

CFrmActive::~CFrmActive ( )
virtual

在文件 FrmActive.cpp162 行定义.

成员函数说明

◆ slotAddToFavorite

void CFrmActive::slotAddToFavorite ( )
privateslot

在文件 FrmActive.cpp243 行定义.

◆ slotClicked

void CFrmActive::slotClicked ( const QModelIndex &  index)
privateslot

在文件 FrmActive.cpp191 行定义.

◆ slotCustomContextMenu

void CFrmActive::slotCustomContextMenu ( const QPoint &  pos)
privateslot

在文件 FrmActive.cpp165 行定义.

◆ slotLoad

void CFrmActive::slotLoad ( )
slot

在文件 FrmActive.cpp198 行定义.

◆ slotViewChanged

void CFrmActive::slotViewChanged ( const QWidget *  pView)
slot

在文件 FrmActive.cpp228 行定义.

类成员变量说明

◆ m_nId

int CFrmActive::m_nId
private

在文件 FrmActive.h51 行定义.

◆ m_Operates

QSet<COperate*>& CFrmActive::m_Operates
private

在文件 FrmActive.h41 行定义.

◆ m_pAddToFavorite

QAction* CFrmActive::m_pAddToFavorite
private

在文件 FrmActive.h46 行定义.

◆ m_ParameterApp

CParameterApp& CFrmActive::m_ParameterApp
private

在文件 FrmActive.h42 行定义.

◆ m_pDockTitleBar

RabbitCommon::CTitleBar* CFrmActive::m_pDockTitleBar

在文件 FrmActive.h25 行定义.

◆ m_pMenu

QMenu* CFrmActive::m_pMenu
private

在文件 FrmActive.h49 行定义.

◆ m_pModel

QStandardItemModel* CFrmActive::m_pModel
private

在文件 FrmActive.h48 行定义.

◆ m_pOperate

QMenu* CFrmActive::m_pOperate
private

在文件 FrmActive.h43 行定义.

◆ m_pRecentMenu

RabbitCommon::CRecentMenu* CFrmActive::m_pRecentMenu
private

在文件 FrmActive.h45 行定义.

◆ m_pStop

QAction* CFrmActive::m_pStop
private

在文件 FrmActive.h44 行定义.

◆ m_pTableView

QTableView* CFrmActive::m_pTableView
private

在文件 FrmActive.h47 行定义.

◆ m_pToolBar

QToolBar* CFrmActive::m_pToolBar
private

在文件 FrmActive.h50 行定义.


该类的文档由以下文件生成: