玉兔远程控制 0.1.0-bate6
载入中...
搜索中...
未找到
Public 类型 | Public 成员函数 | 静态 Public 成员函数 | Public 属性 | Protected 成员函数 | Private 属性 | 所有成员列表
CParameterRawStream类 参考
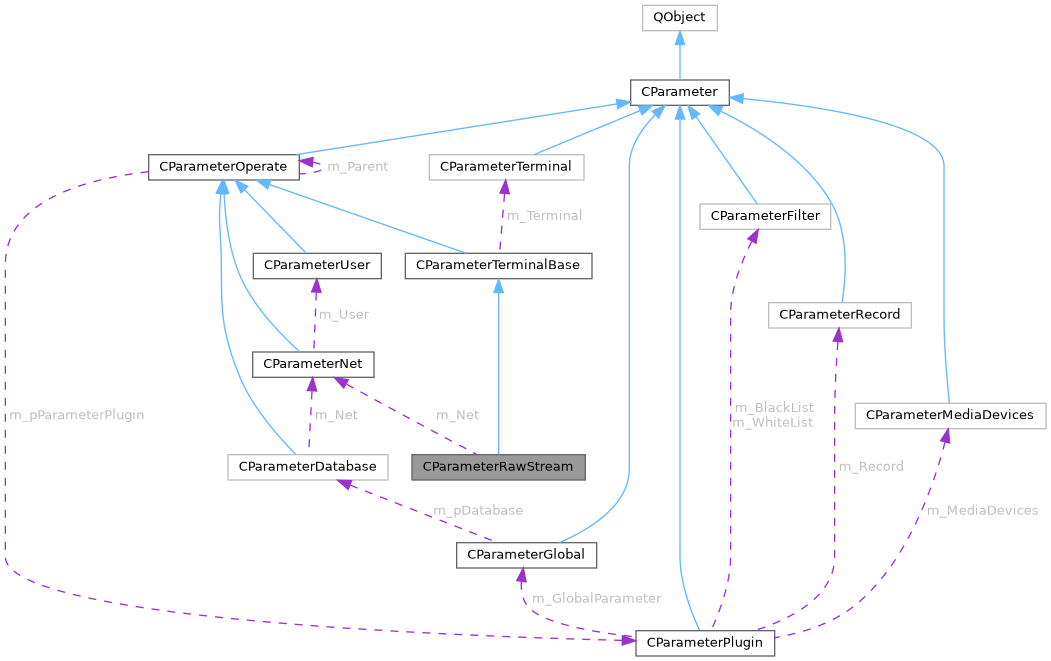
类 CParameterRawStream 继承关系图:
Inheritance graph
[图例]
CParameterRawStream 的协作图:
Collaboration graph
[图例]

Public 类型

enum class  TYPE { TCP , NamePipe }
 

Public 成员函数

 CParameterRawStream (CParameterOperate *parent=nullptr, const QString &szPrefix=QString())
 
TYPE GetType () const
 
void SetType (TYPE type)
 
- Public 成员函数 继承自 CParameterTerminalBase
 CParameterTerminalBase (CParameterOperate *parent=nullptr, const QString &szPrefix=QString())
 
QStringList GetCommands () const
 
void SetCommands (const QStringList &cmd)
 
- Public 成员函数 继承自 CParameterOperate
 CParameterOperate (QObject *parent=nullptr, const QString &szPrefix=QString())
 
CParameterPluginGetGlobalParameters ()
 Get CParameterPlugin
 
int SetGlobalParameters (CParameterPlugin *p)
 
const QString GetName () const
 
void SetName (const QString &szName)
 
int LoadPassword (const QString &szTitle, const QString &szKey, QString &password, QSettings &set)
 Restore password
 
int SavePassword (const QString &szKey, const QString &password, QSettings &set, bool bSave=false)
 
- Public 成员函数 继承自 CParameter
 CParameter (QObject *parent=nullptr, const QString &szPrefix=QString())
 
virtual int Load (QString szFile=QString())
 Load from file
 
virtual int Save (QString szFile=QString(), bool bForce=true)
 Save to file
 
virtual int Load (QSettings &set)
 Load from QSettings
 
virtual int Save (QSettings &set, bool bForce=true)
 Save to QSettings
 
virtual bool CheckValidity ()
 检查参数是否有效,以决定是否使用或者保存参数。 派生类一般只要重载 OnCheckValidity() ,用于检查参数。
 

静态 Public 成员函数

static const QString GetTypeName (TYPE type)
 

Public 属性

CParameterNet m_Net
 
- Public 属性 继承自 CParameterTerminalBase
CParameterTerminal m_Terminal
 

Protected 成员函数

virtual int OnLoad (QSettings &set) override
 
virtual int OnSave (QSettings &set) override
 
- Protected 成员函数 继承自 CParameterOperate
QByteArray PasswordSum (const std::string &password, const std::string &key)
 
- Protected 成员函数 继承自 CParameter
virtual bool OnCheckValidity ()
 检查参数是否有效
 
int SetModified (bool bModified=true)
 在设置参数时,如果有修改,则调用。
 
bool GetModified ()
 参数是否有修改
 

Private 属性

TYPE m_Type
 

额外继承的成员函数

- 信号 继承自 CParameterOperate
void sigSetGlobalParameters ()
 仅由此类使用
 
void sigNameChanged (const QString &name=QString())
 
- 信号 继承自 CParameter
void sigChanged ()
 当参数改变时,触发 通常如果需要,则相应的参数会对应一个改变事件。
 
- Protected 槽 继承自 CParameterTerminalBase
virtual void slotSetGlobalParameters () override
 
- Protected 槽 继承自 CParameterOperate
virtual void slotSetGlobalParameters ()
 设置 CParameterPlugin 后调用,用于初始化与 CParameterPlugin 有关的操作。
 
- 属性 继承自 CParameter
bool Modified
 

详细描述

在文件 ParameterRawStream.h8 行定义.

成员枚举类型说明

◆ TYPE

enum class CParameterRawStream::TYPE
strong

在文件 ParameterRawStream.h18 行定义.

成员函数说明

◆ GetType()

CParameterRawStream::TYPE CParameterRawStream::GetType ( ) const

在文件 ParameterRawStream.cpp50 行定义.

◆ GetTypeName()

const QString CParameterRawStream::GetTypeName ( TYPE  type)
static

在文件 ParameterRawStream.cpp36 行定义.

◆ OnLoad()

int CParameterRawStream::OnLoad ( QSettings &  set)
overrideprotectedvirtual

重载 CParameterTerminalBase .

在文件 ParameterRawStream.cpp20 行定义.

◆ OnSave()

int CParameterRawStream::OnSave ( QSettings &  set)
overrideprotectedvirtual

重载 CParameterTerminalBase .

在文件 ParameterRawStream.cpp28 行定义.

◆ SetType()

void CParameterRawStream::SetType ( TYPE  type)

在文件 ParameterRawStream.cpp55 行定义.

类成员变量说明

◆ m_Net

CParameterNet CParameterRawStream::m_Net

在文件 ParameterRawStream.h16 行定义.

◆ m_Type

TYPE CParameterRawStream::m_Type
private

在文件 ParameterRawStream.h26 行定义.


该类的文档由以下文件生成: