Rabbit Remote Control 0.1.0-bate6
Loading...
Searching...
No Matches
Public Member Functions | Public Attributes | Protected Member Functions | Private Attributes | List of all members
CParameterTelnet Class Reference
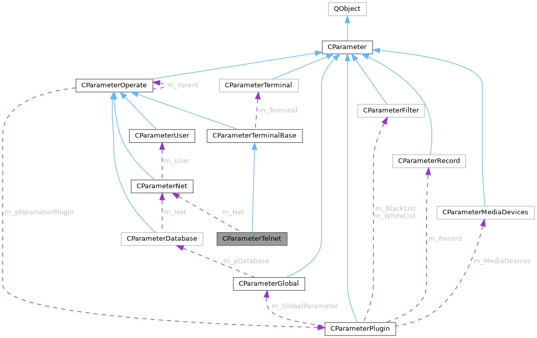
Inheritance diagram for CParameterTelnet:
Inheritance graph
[legend]
Collaboration diagram for CParameterTelnet:
Collaboration graph
[legend]

Public Member Functions

 CParameterTelnet (CParameterOperate *parent=nullptr, const QString &szPrefix=QString())
 
QString GetLogin () const
 Login Regular Expression.
 
void SetLogin (const QString &newLogin)
 
QString GetPassword () const
 Password Regular Expression.
 
void SetPassword (const QString &newPassword)
 
- Public Member Functions inherited from CParameterTerminalBase
 CParameterTerminalBase (CParameterOperate *parent=nullptr, const QString &szPrefix=QString())
 
QStringList GetCommands () const
 
void SetCommands (const QStringList &cmd)
 
- Public Member Functions inherited from CParameterOperate
 CParameterOperate (QObject *parent=nullptr, const QString &szPrefix=QString())
 
CParameterPluginGetGlobalParameters ()
 Get CParameterPlugin.
 
int SetGlobalParameters (CParameterPlugin *p)
 
const QString GetName () const
 
void SetName (const QString &szName)
 
int LoadPassword (const QString &szTitle, const QString &szKey, QString &password, QSettings &set)
 Restore password.
 
int SavePassword (const QString &szKey, const QString &password, QSettings &set, bool bSave=false)
 
- Public Member Functions inherited from CParameter
 CParameter (QObject *parent=nullptr, const QString &szPrefix=QString())
 
virtual int Load (QString szFile=QString())
 Load from file.
 
virtual int Save (QString szFile=QString(), bool bForce=true)
 Save to file.
 
virtual int Load (QSettings &set)
 Load from QSettings.
 
virtual int Save (QSettings &set, bool bForce=true)
 Save to QSettings.
 
virtual bool CheckValidity ()
 Check whether the parameter is valid to decide whether to use or save the parameter.
 

Public Attributes

CParameterNet m_Net
 
- Public Attributes inherited from CParameterTerminalBase
CParameterTerminal m_Terminal
 

Protected Member Functions

virtual int OnLoad (QSettings &set) override
 
virtual int OnSave (QSettings &set) override
 
- Protected Member Functions inherited from CParameterOperate
QByteArray PasswordSum (const std::string &password, const std::string &key)
 
- Protected Member Functions inherited from CParameter
virtual bool OnCheckValidity ()
 Check validity.
 
int SetModified (bool bModified=true)
 When setting parameters, if there is a modification, it is called.
 
bool GetModified ()
 Whether the parameters have been modified.
 

Private Attributes

QString m_szLogin
 
QString m_szPassword
 Login Regular Expression.
 

Additional Inherited Members

- Signals inherited from CParameterOperate
void sigSetGlobalParameters ()
 Only used by this class.
 
void sigNameChanged (const QString &name=QString())
 
- Signals inherited from CParameter
void sigChanged ()
 emit when the parameter changes Usually if required, the corresponding parameter corresponds to a change event.
 
- Protected Slots inherited from CParameterTerminalBase
virtual void slotSetGlobalParameters () override
 
- Protected Slots inherited from CParameterOperate
virtual void slotSetGlobalParameters ()
 Call after set CParameterPlugin.
 
- Properties inherited from CParameter
bool Modified
 

Detailed Description

Definition at line 9 of file ParameterTelnet.h.

Constructor & Destructor Documentation

◆ ~CParameterTelnet()

CParameterTelnet::~CParameterTelnet ( )
virtual

Definition at line 13 of file ParameterTelnet.cpp.

Member Function Documentation

◆ GetLogin()

QString CParameterTelnet::GetLogin ( ) const

Login Regular Expression.

Definition at line 31 of file ParameterTelnet.cpp.

◆ GetPassword()

QString CParameterTelnet::GetPassword ( ) const

Password Regular Expression.

Definition at line 44 of file ParameterTelnet.cpp.

◆ OnLoad()

int CParameterTelnet::OnLoad ( QSettings &  set)
overrideprotectedvirtual

Reimplemented from CParameterTerminalBase.

Definition at line 17 of file ParameterTelnet.cpp.

◆ OnSave()

int CParameterTelnet::OnSave ( QSettings &  set)
overrideprotectedvirtual

Reimplemented from CParameterTerminalBase.

Definition at line 24 of file ParameterTelnet.cpp.

◆ SetLogin()

void CParameterTelnet::SetLogin ( const QString &  newLogin)

Definition at line 36 of file ParameterTelnet.cpp.

◆ SetPassword()

void CParameterTelnet::SetPassword ( const QString &  newPassword)

Definition at line 49 of file ParameterTelnet.cpp.

Member Data Documentation

◆ m_Net

CParameterNet CParameterTelnet::m_Net

Definition at line 18 of file ParameterTelnet.h.

◆ m_szLogin

QString CParameterTelnet::m_szLogin
private

Definition at line 34 of file ParameterTelnet.h.

◆ m_szPassword

QString CParameterTelnet::m_szPassword
private

Login Regular Expression.

Definition at line 35 of file ParameterTelnet.h.


The documentation for this class was generated from the following files: