|
玉兔远程控制 0.1.0-bate7
|


Public 成员函数 | |
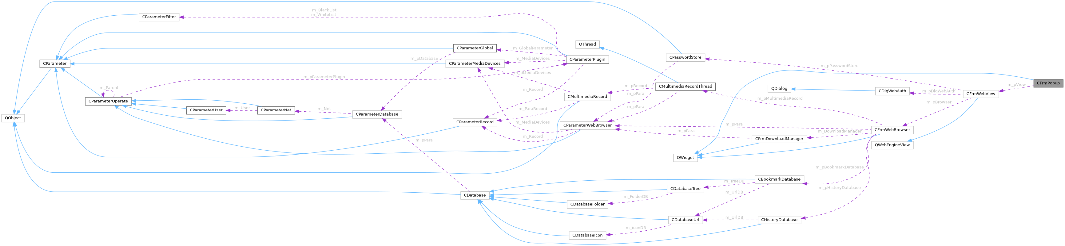
| CFrmPopup (QWebEngineProfile *profile, CFrmWebBrowser *pWebBrowser, QWidget *parent=nullptr) | |
| CFrmWebView * | GetView () |
Private 槽 | |
| void | slotHandleGeometryChangeRequested (const QRect &newGeometry) |
Private 属性 | |
| QLineEdit * | m_pleUrl |
| QAction * | m_pFavAction |
| CFrmWebView * | m_pView |
在文件 FrmPopup.h 第 11 行定义.
|
virtual |
在文件 FrmPopup.cpp 第 52 行定义.
| CFrmWebView * CFrmPopup::GetView | ( | ) |
在文件 FrmPopup.cpp 第 57 行定义.
|
privateslot |
在文件 FrmPopup.cpp 第 62 行定义.
|
private |
在文件 FrmPopup.h 第 23 行定义.
|
private |
在文件 FrmPopup.h 第 22 行定义.
|
private |
在文件 FrmPopup.h 第 24 行定义.