玉兔远程控制 0.1.0-bate7
载入中...
搜索中...
未找到
Public 成员函数 | Private 槽 | Private 属性 | 所有成员列表
CParameterDlgSettings类 参考
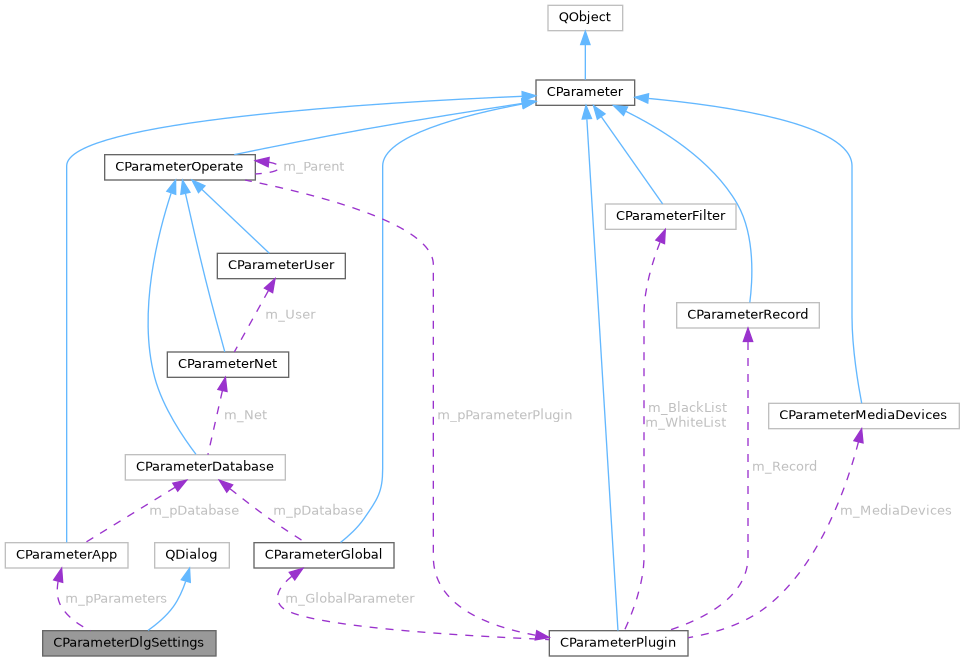
类 CParameterDlgSettings 继承关系图:
Inheritance graph
[图例]
CParameterDlgSettings 的协作图:
Collaboration graph
[图例]

Public 成员函数

 CParameterDlgSettings (CParameterApp *pPara, QWidget *parent=nullptr)
 
void AddViewers (const QList< QWidget * > &wViewer)
 

Private 槽

void on_pbOk_clicked ()
 
void on_pbNo_clicked ()
 
void on_cbShowSystemTrayIcon_toggled (bool checked)
 

Private 属性

Ui::CParameterDlgSettings * ui
 
CParameterAppm_pParameters
 

详细描述

在文件 ParameterDlgSettings.h11 行定义.

构造及析构函数说明

◆ ~CParameterDlgSettings()

CParameterDlgSettings::~CParameterDlgSettings ( )
virtual

在文件 ParameterDlgSettings.cpp92 行定义.

成员函数说明

◆ AddViewers()

void CParameterDlgSettings::AddViewers ( const QList< QWidget * > &  wViewer)

在文件 ParameterDlgSettings.cpp97 行定义.

◆ on_cbShowSystemTrayIcon_toggled

void CParameterDlgSettings::on_cbShowSystemTrayIcon_toggled ( bool  checked)
privateslot

在文件 ParameterDlgSettings.cpp180 行定义.

◆ on_pbNo_clicked

void CParameterDlgSettings::on_pbNo_clicked ( )
privateslot

在文件 ParameterDlgSettings.cpp175 行定义.

◆ on_pbOk_clicked

void CParameterDlgSettings::on_pbOk_clicked ( )
privateslot

在文件 ParameterDlgSettings.cpp138 行定义.

类成员变量说明

◆ m_pParameters

CParameterApp* CParameterDlgSettings::m_pParameters
private

在文件 ParameterDlgSettings.h29 行定义.

◆ ui

Ui::CParameterDlgSettings* CParameterDlgSettings::ui
private

在文件 ParameterDlgSettings.h27 行定义.


该类的文档由以下文件生成: