玉兔远程控制 0.1.0-bate7
载入中...
搜索中...
未找到
Public 成员函数 | Public 属性 | 所有成员列表
CParameterTerminalSSH类 参考
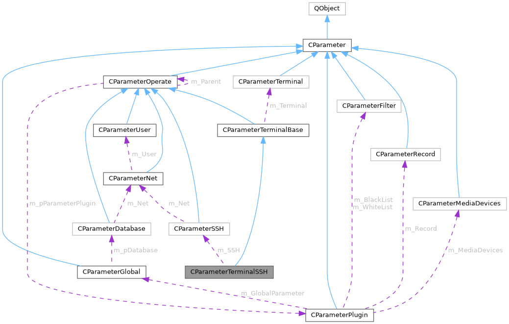
类 CParameterTerminalSSH 继承关系图:
Inheritance graph
[图例]
CParameterTerminalSSH 的协作图:
Collaboration graph
[图例]

Public 成员函数

 CParameterTerminalSSH (CParameterOperate *parent=nullptr, const QString &szPrefix=QString())
 
- Public 成员函数 继承自 CParameterTerminalBase
 CParameterTerminalBase (CParameterOperate *parent=nullptr, const QString &szPrefix=QString())
 
QStringList GetCommands () const
 
void SetCommands (const QStringList &cmd)
 
- Public 成员函数 继承自 CParameterOperate
 CParameterOperate (QObject *parent=nullptr, const QString &szPrefix=QString())
 
CParameterPluginGetGlobalParameters ()
 Get CParameterPlugin
 
int SetGlobalParameters (CParameterPlugin *p)
 
const QString GetName () const
 
void SetName (const QString &szName)
 
int LoadPassword (const QString &szTitle, const QString &szKey, QString &password, QSettings &set)
 Restore password
 
int SavePassword (const QString &szKey, const QString &password, QSettings &set, bool bSave=false)
 
- Public 成员函数 继承自 CParameter
 CParameter (QObject *parent=nullptr, const QString &szPrefix=QString())
 
virtual int Load (QString szFile=QString())
 Load from file
 
virtual int Save (QString szFile=QString(), bool bForce=true)
 Save to file
 
virtual int Load (QSettings &set)
 Load from QSettings
 
virtual int Save (QSettings &set, bool bForce=true)
 Save to QSettings
 
virtual bool CheckValidity ()
 检查参数是否有效,以决定是否使用或者保存参数。 派生类一般只要重载 OnCheckValidity() ,用于检查参数。
 

Public 属性

CParameterSSH m_SSH
 
- Public 属性 继承自 CParameterTerminalBase
CParameterTerminal m_Terminal
 

额外继承的成员函数

- 信号 继承自 CParameterOperate
void sigSetGlobalParameters ()
 仅由此类使用
 
void sigNameChanged (const QString &name=QString())
 
- 信号 继承自 CParameter
void sigChanged ()
 当参数改变时,触发 通常如果需要,则相应的参数会对应一个改变事件。
 
- Protected 槽 继承自 CParameterTerminalBase
virtual void slotSetGlobalParameters () override
 
- Protected 槽 继承自 CParameterOperate
virtual void slotSetGlobalParameters ()
 设置 CParameterPlugin 后调用,用于初始化与 CParameterPlugin 有关的操作。
 
- Protected 成员函数 继承自 CParameterTerminalBase
virtual int OnLoad (QSettings &set) override
 
virtual int OnSave (QSettings &set) override
 
- Protected 成员函数 继承自 CParameterOperate
QByteArray PasswordSum (const std::string &password, const std::string &key)
 
- Protected 成员函数 继承自 CParameter
virtual bool OnCheckValidity ()
 检查参数是否有效
 
int SetModified (bool bModified=true)
 在设置参数时,如果有修改,则调用。
 
bool GetModified ()
 参数是否有修改
 
- 属性 继承自 CParameter
bool Modified
 

详细描述

在文件 ParameterTerminalSSH.h6 行定义.

构造及析构函数说明

◆ CParameterTerminalSSH()

CParameterTerminalSSH::CParameterTerminalSSH ( CParameterOperate parent = nullptr,
const QString &  szPrefix = QString() 
)
explicit

在文件 ParameterTerminalSSH.cpp5 行定义.

类成员变量说明

◆ m_SSH

CParameterSSH CParameterTerminalSSH::m_SSH

在文件 ParameterTerminalSSH.h13 行定义.


该类的文档由以下文件生成: