Rabbit Remote Control 0.1.0-bate7
Loading...
Searching...
No Matches
Public Slots | Public Member Functions | Private Slots | Private Attributes | List of all members
CDlgSettings Class Reference
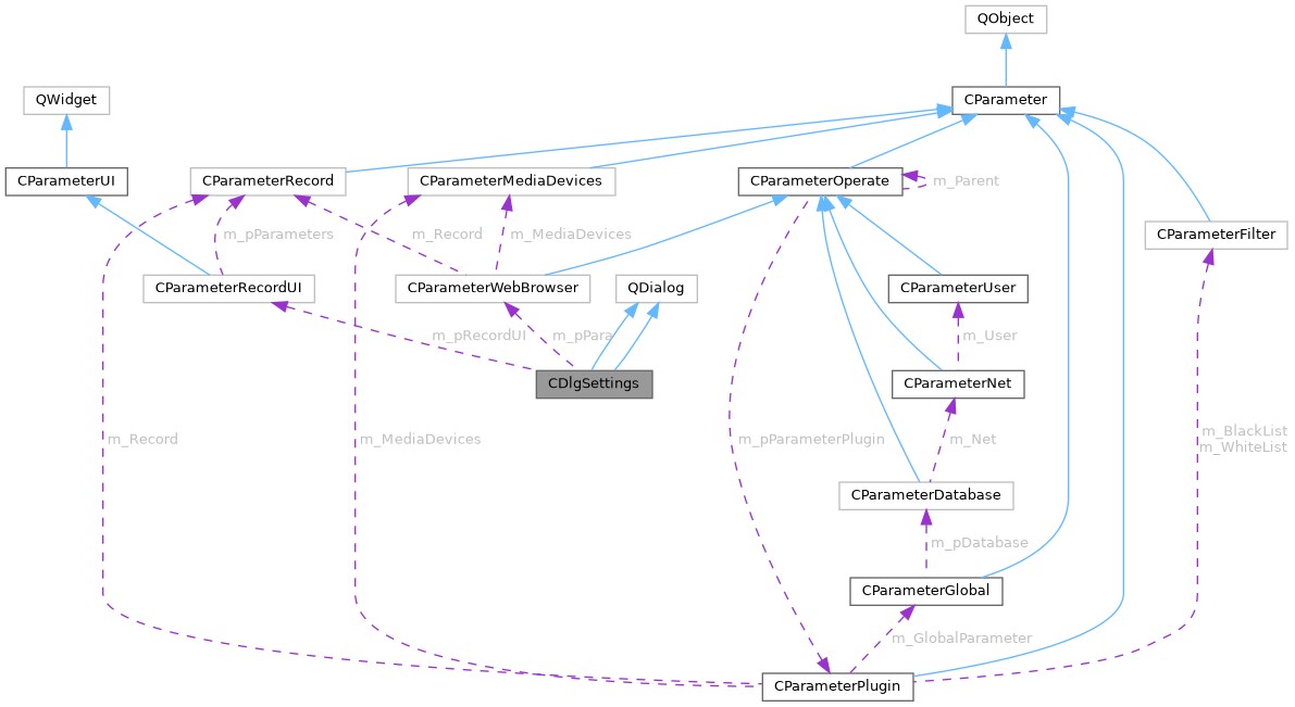
Inheritance diagram for CDlgSettings:
Inheritance graph
[legend]
Collaboration diagram for CDlgSettings:
Collaboration graph
[legend]

Public Slots

virtual void accept () override
 
virtual void accept () override
 

Public Member Functions

 CDlgSettings (QSharedPointer< CParameterFtpServer > para, QWidget *parent=nullptr)
 
 CDlgSettings (CParameterWebBrowser *para, QWidget *parent=nullptr)
 

Private Slots

void on_pbRoot_clicked ()
 
void on_cbAnonmousLogin_checkStateChanged (const Qt::CheckState &arg1)
 
void on_cbListenAll_checkStateChanged (const Qt::CheckState &arg1)
 
void slotWhiteListContextMenuRequested (const QPoint &pos)
 
void slotBlackListContextMenuRequested (const QPoint &pos)
 
void on_pbAddWhitelist_clicked ()
 
void on_pbDeleteWhitelist_clicked ()
 
void on_pbAddBlacklist_clicked ()
 
void on_pbDeleteBlacklist_clicked ()
 
void on_leHomeUrl_editingFinished ()
 
void on_pbDownloadFolder_clicked ()
 

Private Attributes

Ui::CDlgSettings * ui
 
QSharedPointer< CParameterFtpServerm_Para
 
QStandardItemModel m_ModelNetWorkInterface
 
QStandardItemModel m_ModelBlack
 
QStandardItemModel m_ModelWhite
 
QString m_szFilteListPrompt
 
CParameterWebBrowserm_pPara
 
QStandardItemModel * m_pSearchModel
 
CParameterRecordUIm_pRecordUI
 
CFrmMediaDevices * m_pMediaDevices
 

Detailed Description

Definition at line 14 of file DlgSettings.h.

Constructor & Destructor Documentation

◆ ~CDlgSettings()

CDlgSettings::~CDlgSettings ( )

Definition at line 88 of file DlgSettings.cpp.

Member Function Documentation

◆ accept

void CDlgSettings::accept ( )
overridevirtualslot

Definition at line 101 of file DlgSettings.cpp.

◆ on_cbAnonmousLogin_checkStateChanged

void CDlgSettings::on_cbAnonmousLogin_checkStateChanged ( const Qt::CheckState &  arg1)
privateslot

Definition at line 135 of file DlgSettings.cpp.

◆ on_cbListenAll_checkStateChanged

void CDlgSettings::on_cbListenAll_checkStateChanged ( const Qt::CheckState &  arg1)
privateslot

Definition at line 142 of file DlgSettings.cpp.

◆ on_leHomeUrl_editingFinished

void CDlgSettings::on_leHomeUrl_editingFinished ( )
privateslot

Definition at line 89 of file DlgSettings.cpp.

◆ on_pbAddBlacklist_clicked

void CDlgSettings::on_pbAddBlacklist_clicked ( )
privateslot

Definition at line 191 of file DlgSettings.cpp.

◆ on_pbAddWhitelist_clicked

void CDlgSettings::on_pbAddWhitelist_clicked ( )
privateslot

Definition at line 175 of file DlgSettings.cpp.

◆ on_pbDeleteBlacklist_clicked

void CDlgSettings::on_pbDeleteBlacklist_clicked ( )
privateslot

Definition at line 198 of file DlgSettings.cpp.

◆ on_pbDeleteWhitelist_clicked

void CDlgSettings::on_pbDeleteWhitelist_clicked ( )
privateslot

Definition at line 182 of file DlgSettings.cpp.

◆ on_pbDownloadFolder_clicked

void CDlgSettings::on_pbDownloadFolder_clicked ( )
privateslot

Definition at line 95 of file DlgSettings.cpp.

◆ on_pbRoot_clicked

void CDlgSettings::on_pbRoot_clicked ( )
privateslot

Definition at line 93 of file DlgSettings.cpp.

◆ slotBlackListContextMenuRequested

void CDlgSettings::slotBlackListContextMenuRequested ( const QPoint &  pos)
privateslot

Definition at line 161 of file DlgSettings.cpp.

◆ slotWhiteListContextMenuRequested

void CDlgSettings::slotWhiteListContextMenuRequested ( const QPoint &  pos)
privateslot

Definition at line 147 of file DlgSettings.cpp.

Member Data Documentation

◆ m_ModelBlack

QStandardItemModel CDlgSettings::m_ModelBlack
private

Definition at line 39 of file DlgSettings.h.

◆ m_ModelNetWorkInterface

QStandardItemModel CDlgSettings::m_ModelNetWorkInterface
private

Definition at line 38 of file DlgSettings.h.

◆ m_ModelWhite

QStandardItemModel CDlgSettings::m_ModelWhite
private

Definition at line 40 of file DlgSettings.h.

◆ m_Para

QSharedPointer<CParameterFtpServer> CDlgSettings::m_Para
private

Definition at line 37 of file DlgSettings.h.

◆ m_pMediaDevices

CFrmMediaDevices* CDlgSettings::m_pMediaDevices
private

Definition at line 34 of file DlgSettings.h.

◆ m_pPara

CParameterWebBrowser* CDlgSettings::m_pPara
private

Definition at line 31 of file DlgSettings.h.

◆ m_pRecordUI

CParameterRecordUI* CDlgSettings::m_pRecordUI
private

Definition at line 33 of file DlgSettings.h.

◆ m_pSearchModel

QStandardItemModel* CDlgSettings::m_pSearchModel
private

Definition at line 32 of file DlgSettings.h.

◆ m_szFilteListPrompt

QString CDlgSettings::m_szFilteListPrompt
private

Definition at line 41 of file DlgSettings.h.

◆ ui

Ui::CDlgSettings * CDlgSettings::ui
private

Definition at line 36 of file DlgSettings.h.


The documentation for this class was generated from the following files: