|
Rabbit Remote Control 0.1.0-bate7
|


Public Member Functions | |
| CParameterTerminalSSH (CParameterOperate *parent=nullptr, const QString &szPrefix=QString()) | |
Public Member Functions inherited from CParameterTerminalBase | |
| CParameterTerminalBase (CParameterOperate *parent=nullptr, const QString &szPrefix=QString()) | |
| QStringList | GetCommands () const |
| void | SetCommands (const QStringList &cmd) |
Public Member Functions inherited from CParameterOperate | |
| CParameterOperate (QObject *parent=nullptr, const QString &szPrefix=QString()) | |
| CParameterPlugin * | GetGlobalParameters () |
| Get CParameterPlugin. | |
| int | SetGlobalParameters (CParameterPlugin *p) |
| const QString | GetName () const |
| void | SetName (const QString &szName) |
| int | LoadPassword (const QString &szTitle, const QString &szKey, QString &password, QSettings &set) |
| Restore password. | |
| int | SavePassword (const QString &szKey, const QString &password, QSettings &set, bool bSave=false) |
Public Member Functions inherited from CParameter | |
| CParameter (QObject *parent=nullptr, const QString &szPrefix=QString()) | |
| virtual int | Load (QString szFile=QString()) |
| Load from file. | |
| virtual int | Save (QString szFile=QString(), bool bForce=true) |
| Save to file. | |
| virtual int | Load (QSettings &set) |
| Load from QSettings. | |
| virtual int | Save (QSettings &set, bool bForce=true) |
| Save to QSettings. | |
| virtual bool | CheckValidity () |
| Check whether the parameter is valid to decide whether to use or save the parameter. | |
Public Attributes | |
| CParameterSSH | m_SSH |
Public Attributes inherited from CParameterTerminalBase | |
| CParameterTerminal | m_Terminal |
Additional Inherited Members | |
Signals inherited from CParameterOperate | |
| void | sigSetGlobalParameters () |
| Only used by this class. | |
| void | sigNameChanged (const QString &name=QString()) |
Signals inherited from CParameter | |
| void | sigChanged () |
| emit when the parameter changes Usually if required, the corresponding parameter corresponds to a change event. | |
Protected Slots inherited from CParameterTerminalBase | |
| virtual void | slotSetGlobalParameters () override |
Protected Slots inherited from CParameterOperate | |
| virtual void | slotSetGlobalParameters () |
| Call after set CParameterPlugin. | |
Protected Member Functions inherited from CParameterTerminalBase | |
| virtual int | OnLoad (QSettings &set) override |
| virtual int | OnSave (QSettings &set) override |
Protected Member Functions inherited from CParameterOperate | |
| QByteArray | PasswordSum (const std::string &password, const std::string &key) |
Protected Member Functions inherited from CParameter | |
| virtual bool | OnCheckValidity () |
| Check validity. | |
| int | SetModified (bool bModified=true) |
| When setting parameters, if there is a modification, it is called. | |
| bool | GetModified () |
| Whether the parameters have been modified. | |
Properties inherited from CParameter | |
| bool | Modified |
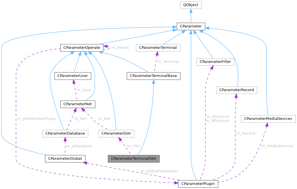
Definition at line 6 of file ParameterTerminalSSH.h.
|
explicit |
Definition at line 5 of file ParameterTerminalSSH.cpp.
| CParameterSSH CParameterTerminalSSH::m_SSH |
Definition at line 13 of file ParameterTerminalSSH.h.