Rabbit Remote Control 0.1.0-bate8
Loading...
Searching...
No Matches
Public Types | Signals | Public Member Functions | Public Attributes | Protected Slots | Protected Member Functions | Private Attributes | List of all members
CParameterWakeOnLan Class Reference

The wake on lan parameters. More...

#include <ParameterWakeOnLan.h>

Inheritance diagram for CParameterWakeOnLan:
Inheritance graph
[legend]
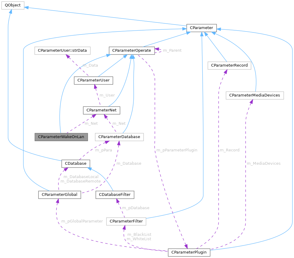
Collaboration diagram for CParameterWakeOnLan:
Collaboration graph
[legend]

Public Types

enum class  HostState { Online , GetMac , WakeOnLan , Offline }
 

Signals

void sigHostStateChanged ()
 
- Signals inherited from CParameterOperate
void sigSetGlobalParameters ()
 Only used by this class.
 
void sigNameChanged (const QString &name=QString())
 
- Signals inherited from CParameter
void sigChanged ()
 emit when the parameter changes Usually if required, the corresponding parameter corresponds to a change event.
 

Public Member Functions

 CParameterWakeOnLan (QObject *parent=nullptr)
 
const bool GetEnable () const
 
int SetEnable (bool bEnable)
 
const QString GetMac () const
 
int SetMac (const QString &szMac)
 
const QString GetBroadcastAddress () const
 
int SetBroadcastAddress (const QString &szBroadcastAddress)
 
const QString GetNetworkInterface () const
 Get network interface.
 
int SetNetworkInterface (const QString &szName)
 
const quint16 GetPort () const
 
int SetPort (quint16 port)
 
const QString GetPassword () const
 
int SetPassword (const QString &szPassword)
 
const bool GetSavePassword () const
 
int SetSavePassword (bool save)
 Set save password.
 
const int GetRepeat () const
 
int SetRepeat (int nRepeat)
 
const int GetInterval () const
 Unit: ms.
 
int SetInterval (int nInterval)
 Unit: ms.
 
const int GetTimeOut () const
 Unit: ms.
 
int SetTimeOut (int nTimeout)
 Unit: ms.
 
HostState GetHostState () const
 
void SetHostState (HostState newHostState)
 
- Public Member Functions inherited from CParameterOperate
 CParameterOperate (QObject *parent, const QString &szPrefix=QString())
 
CParameterPluginGetGlobalParameters ()
 Get CParameterPlugin.
 
int SetGlobalParameters (CParameterPlugin *p)
 
const QString GetName () const
 
void SetName (const QString &szName)
 
int LoadPassword (const QString &szTitle, const QString &szKey, QString &password, QSettings &set)
 Restore password.
 
int SavePassword (const QString &szKey, const QString &password, QSettings &set, bool bSave=false)
 
- Public Member Functions inherited from CParameter
 CParameter (QObject *parent, const QString &szPrefix=QString())
 
virtual int Load (QString szFile=QString())
 Load from file.
 
virtual int Save (QString szFile=QString(), bool bForce=true)
 Save to file.
 
virtual int Load (QSettings &set)
 Load from QSettings.
 
virtual int Save (QSettings &set, bool bForce=true)
 Save to QSettings.
 
virtual bool CheckValidity ()
 Check whether the parameter is valid to decide whether to use or save the parameter.
 

Public Attributes

CParameterNet m_Net
 

Protected Slots

virtual void slotSetGlobalParameters () override
 
- Protected Slots inherited from CParameterOperate
virtual void slotSetGlobalParameters ()
 Call after set CParameterPlugin.
 

Protected Member Functions

virtual int OnLoad (QSettings &set) override
 Unit: ms.
 
virtual int OnSave (QSettings &set) override
 
virtual bool OnCheckValidity () override
 Check validity.
 
- Protected Member Functions inherited from CParameterOperate
QByteArray PasswordSum (const std::string &password, const std::string &key)
 
- Protected Member Functions inherited from CParameter
int SetModified (bool bModified=true)
 When setting parameters, if there is a modification, it is called.
 
bool GetModified ()
 Whether the parameters have been modified.
 

Private Attributes

bool m_bEnable
 
HostState m_HostState
 
QString m_szMac
 
QString m_szBoardcastAddress
 
QString m_szNetworkInteface
 
quint16 m_nPort
 
QString m_szPassword
 
bool m_bSavePassword
 
int m_nRepeat
 
int m_nInterval
 
int m_nTimeOut
 Unit: ms.
 

Additional Inherited Members

- Properties inherited from CParameter
bool Modified
 

Detailed Description

The wake on lan parameters.

it's UI is CParameterWakeOnLanUI

See also
CParameterWakeOnLanUI

Definition at line 14 of file ParameterWakeOnLan.h.

Member Enumeration Documentation

◆ HostState

enum class CParameterWakeOnLan::HostState
strong

Definition at line 65 of file ParameterWakeOnLan.h.

Constructor & Destructor Documentation

◆ CParameterWakeOnLan()

CParameterWakeOnLan::CParameterWakeOnLan ( QObject *  parent = nullptr)
explicit

Definition at line 14 of file ParameterWakeOnLan.cpp.

Member Function Documentation

◆ GetBroadcastAddress()

const QString CParameterWakeOnLan::GetBroadcastAddress ( ) const

Definition at line 132 of file ParameterWakeOnLan.cpp.

◆ GetEnable()

const bool CParameterWakeOnLan::GetEnable ( ) const

Definition at line 104 of file ParameterWakeOnLan.cpp.

◆ GetHostState()

CParameterWakeOnLan::HostState CParameterWakeOnLan::GetHostState ( ) const

Definition at line 244 of file ParameterWakeOnLan.cpp.

◆ GetInterval()

const int CParameterWakeOnLan::GetInterval ( ) const

Unit: ms.

Definition at line 216 of file ParameterWakeOnLan.cpp.

◆ GetMac()

const QString CParameterWakeOnLan::GetMac ( ) const

Definition at line 118 of file ParameterWakeOnLan.cpp.

◆ GetNetworkInterface()

const QString CParameterWakeOnLan::GetNetworkInterface ( ) const

Get network interface.

Returns
Source IP

Definition at line 146 of file ParameterWakeOnLan.cpp.

◆ GetPassword()

const QString CParameterWakeOnLan::GetPassword ( ) const

Definition at line 174 of file ParameterWakeOnLan.cpp.

◆ GetPort()

const quint16 CParameterWakeOnLan::GetPort ( ) const

Definition at line 160 of file ParameterWakeOnLan.cpp.

◆ GetRepeat()

const int CParameterWakeOnLan::GetRepeat ( ) const

Definition at line 202 of file ParameterWakeOnLan.cpp.

◆ GetSavePassword()

const bool CParameterWakeOnLan::GetSavePassword ( ) const

Definition at line 188 of file ParameterWakeOnLan.cpp.

◆ GetTimeOut()

const int CParameterWakeOnLan::GetTimeOut ( ) const

Unit: ms.

Definition at line 230 of file ParameterWakeOnLan.cpp.

◆ OnCheckValidity()

bool CParameterWakeOnLan::OnCheckValidity ( )
overrideprotectedvirtual

Check validity.

Returns
  • true: valid
  • false: invalid

Reimplemented from CParameter.

Definition at line 63 of file ParameterWakeOnLan.cpp.

◆ OnLoad()

int CParameterWakeOnLan::OnLoad ( QSettings &  set)
overrideprotectedvirtual

Unit: ms.

Reimplemented from CParameterOperate.

Definition at line 26 of file ParameterWakeOnLan.cpp.

◆ OnSave()

int CParameterWakeOnLan::OnSave ( QSettings &  set)
overrideprotectedvirtual

Reimplemented from CParameterOperate.

Definition at line 45 of file ParameterWakeOnLan.cpp.

◆ SetBroadcastAddress()

int CParameterWakeOnLan::SetBroadcastAddress ( const QString &  szBroadcastAddress)

Definition at line 137 of file ParameterWakeOnLan.cpp.

◆ SetEnable()

int CParameterWakeOnLan::SetEnable ( bool  bEnable)

Definition at line 109 of file ParameterWakeOnLan.cpp.

◆ SetHostState()

void CParameterWakeOnLan::SetHostState ( HostState  newHostState)

Definition at line 249 of file ParameterWakeOnLan.cpp.

◆ SetInterval()

int CParameterWakeOnLan::SetInterval ( int  nInterval)

Unit: ms.

Definition at line 221 of file ParameterWakeOnLan.cpp.

◆ SetMac()

int CParameterWakeOnLan::SetMac ( const QString &  szMac)

Definition at line 123 of file ParameterWakeOnLan.cpp.

◆ SetNetworkInterface()

int CParameterWakeOnLan::SetNetworkInterface ( const QString &  szName)

Definition at line 151 of file ParameterWakeOnLan.cpp.

◆ SetPassword()

int CParameterWakeOnLan::SetPassword ( const QString &  szPassword)

Definition at line 179 of file ParameterWakeOnLan.cpp.

◆ SetPort()

int CParameterWakeOnLan::SetPort ( quint16  port)

Definition at line 165 of file ParameterWakeOnLan.cpp.

◆ SetRepeat()

int CParameterWakeOnLan::SetRepeat ( int  nRepeat)

Definition at line 207 of file ParameterWakeOnLan.cpp.

◆ SetSavePassword()

int CParameterWakeOnLan::SetSavePassword ( bool  save)

Set save password.

Parameters
save

Definition at line 193 of file ParameterWakeOnLan.cpp.

◆ SetTimeOut()

int CParameterWakeOnLan::SetTimeOut ( int  nTimeout)

Unit: ms.

Definition at line 235 of file ParameterWakeOnLan.cpp.

◆ slotSetGlobalParameters

void CParameterWakeOnLan::slotSetGlobalParameters ( )
overrideprotectedvirtualslot

Definition at line 96 of file ParameterWakeOnLan.cpp.

Member Data Documentation

◆ m_bEnable

bool CParameterWakeOnLan::m_bEnable
private

Definition at line 79 of file ParameterWakeOnLan.h.

◆ m_bSavePassword

bool CParameterWakeOnLan::m_bSavePassword
private

Definition at line 86 of file ParameterWakeOnLan.h.

◆ m_HostState

HostState CParameterWakeOnLan::m_HostState
private

Definition at line 80 of file ParameterWakeOnLan.h.

◆ m_Net

CParameterNet CParameterWakeOnLan::m_Net

Definition at line 24 of file ParameterWakeOnLan.h.

◆ m_nInterval

int CParameterWakeOnLan::m_nInterval
private

Definition at line 89 of file ParameterWakeOnLan.h.

◆ m_nPort

quint16 CParameterWakeOnLan::m_nPort
private

Definition at line 84 of file ParameterWakeOnLan.h.

◆ m_nRepeat

int CParameterWakeOnLan::m_nRepeat
private

Definition at line 88 of file ParameterWakeOnLan.h.

◆ m_nTimeOut

int CParameterWakeOnLan::m_nTimeOut
private

Unit: ms.

Definition at line 90 of file ParameterWakeOnLan.h.

◆ m_szBoardcastAddress

QString CParameterWakeOnLan::m_szBoardcastAddress
private

Definition at line 82 of file ParameterWakeOnLan.h.

◆ m_szMac

QString CParameterWakeOnLan::m_szMac
private

Definition at line 81 of file ParameterWakeOnLan.h.

◆ m_szNetworkInteface

QString CParameterWakeOnLan::m_szNetworkInteface
private

Definition at line 83 of file ParameterWakeOnLan.h.

◆ m_szPassword

QString CParameterWakeOnLan::m_szPassword
private

Definition at line 85 of file ParameterWakeOnLan.h.


The documentation for this class was generated from the following files: