|
玉兔远程控制 0.1.0-bate9
|


Public 槽 | |
| virtual void | accept () override |
Public 成员函数 | |
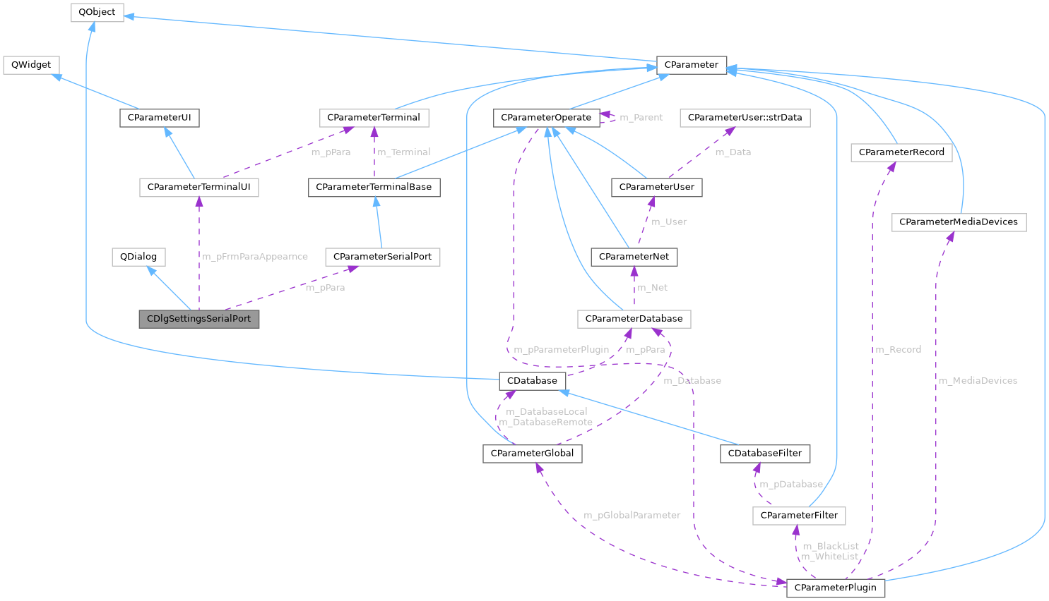
| CDlgSettingsSerialPort (CParameterSerialPort *pPara, QWidget *parent=nullptr) | |
Private 属性 | |
| Ui::CDlgSettingsSerialPort * | ui |
| CParameterSerialPort * | m_pPara |
| CParameterTerminalUI * | m_pFrmParaAppearnce |
在文件 DlgSettingsSerialPort.h 第 12 行定义.
| CDlgSettingsSerialPort::~CDlgSettingsSerialPort | ( | ) |
在文件 DlgSettingsSerialPort.cpp 第 124 行定义.
|
overridevirtualslot |
在文件 DlgSettingsSerialPort.cpp 第 129 行定义.
|
private |
在文件 DlgSettingsSerialPort.h 第 23 行定义.
|
private |
在文件 DlgSettingsSerialPort.h 第 22 行定义.
|
private |
在文件 DlgSettingsSerialPort.h 第 21 行定义.