玉兔远程控制 0.1.0-bate9
载入中...
搜索中...
未找到
Public 成员函数 | Private 槽 | Private 属性 | 所有成员列表
CDlgSettingsTelnet类 参考
类 CDlgSettingsTelnet 继承关系图:
Inheritance graph
[图例]
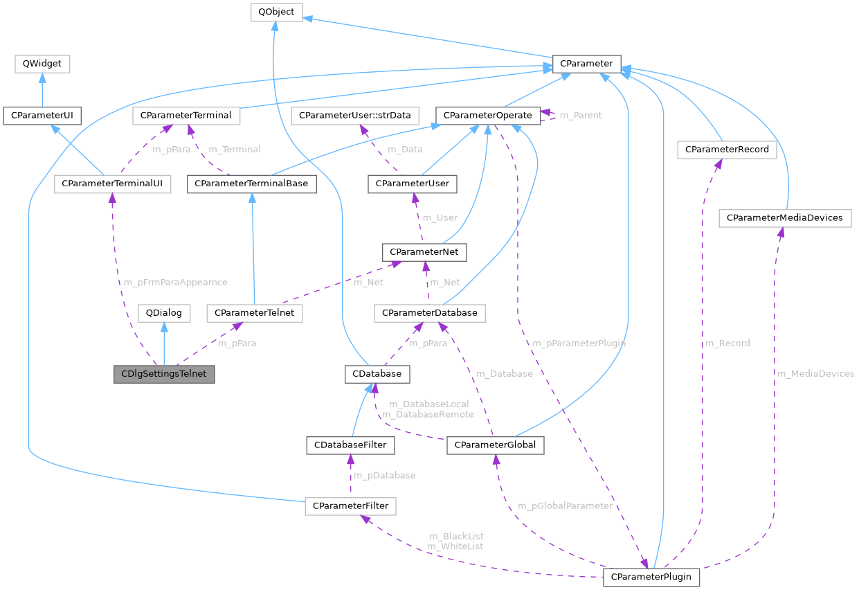
CDlgSettingsTelnet 的协作图:
Collaboration graph
[图例]

Public 成员函数

 CDlgSettingsTelnet (CParameterTelnet *pPara, QWidget *parent=nullptr)
 

Private 槽

void on_pbOK_clicked ()
 
void on_pbCancel_clicked ()
 
void on_pbAddCommand_clicked ()
 
void on_leCommand_editingFinished ()
 
void on_pbDeleteCommands_clicked ()
 

Private 属性

Ui::CDlgSettingsTelnet * ui
 
CParameterTelnetm_pPara
 
CParameterTerminalUIm_pFrmParaAppearnce
 

详细描述

在文件 DlgSettingsTelnet.h12 行定义.

构造及析构函数说明

◆ CDlgSettingsTelnet()

CDlgSettingsTelnet::CDlgSettingsTelnet ( CParameterTelnet pPara,
QWidget *  parent = nullptr 
)
explicit

在文件 DlgSettingsTelnet.cpp6 行定义.

◆ ~CDlgSettingsTelnet()

CDlgSettingsTelnet::~CDlgSettingsTelnet ( )
virtual

在文件 DlgSettingsTelnet.cpp33 行定义.

成员函数说明

◆ on_leCommand_editingFinished

void CDlgSettingsTelnet::on_leCommand_editingFinished ( )
privateslot

在文件 DlgSettingsTelnet.cpp79 行定义.

◆ on_pbAddCommand_clicked

void CDlgSettingsTelnet::on_pbAddCommand_clicked ( )
privateslot

在文件 DlgSettingsTelnet.cpp69 行定义.

◆ on_pbCancel_clicked

void CDlgSettingsTelnet::on_pbCancel_clicked ( )
privateslot

在文件 DlgSettingsTelnet.cpp64 行定义.

◆ on_pbDeleteCommands_clicked

void CDlgSettingsTelnet::on_pbDeleteCommands_clicked ( )
privateslot

在文件 DlgSettingsTelnet.cpp84 行定义.

◆ on_pbOK_clicked

void CDlgSettingsTelnet::on_pbOK_clicked ( )
privateslot

在文件 DlgSettingsTelnet.cpp38 行定义.

类成员变量说明

◆ m_pFrmParaAppearnce

CParameterTerminalUI* CDlgSettingsTelnet::m_pFrmParaAppearnce
private

在文件 DlgSettingsTelnet.h34 行定义.

◆ m_pPara

CParameterTelnet* CDlgSettingsTelnet::m_pPara
private

在文件 DlgSettingsTelnet.h33 行定义.

◆ ui

Ui::CDlgSettingsTelnet* CDlgSettingsTelnet::ui
private

在文件 DlgSettingsTelnet.h31 行定义.


该类的文档由以下文件生成: