|
玉兔远程控制 0.1.0-bate9
|


Public 成员函数 | |
| COperateTelnet (CPlugin *parent) | |
| virtual CBackend * | InstanceBackend () override |
| 新建后端实例。它的所有者是调用者, 如果调用者不再使用它,调用者必须负责释放它。 | |
| virtual int | Start () override |
| virtual int | Stop () override |
| virtual const QString | Id () override |
| 标识 | |
| virtual const QString | Name () override |
| 名称 | |
| virtual const QString | Description () override |
| 描述 | |
Public 成员函数 继承自 COperateTerminal | |
| COperateTerminal (CPlugin *parent) | |
| virtual CParameterTerminalBase * | GetParameter () const |
| Get parameters | |
| virtual int | SetParameter (CParameterTerminalBase *pPara) |
| 设置参数指针 | |
| virtual const qint16 | Version () const override |
| 版本 | |
| CStats * | GetStats () override |
| 得到统计信息。如果有,其派生类则需要重载此函数提供统计信息。 | |
| QWidget * | GetViewer () override |
| 得到显示视图 | |
Public 成员函数 继承自 COperate | |
| COperate (CPlugin *plugin) | |
| virtual int | OpenDialogSettings (QWidget *parent=nullptr) |
| 打开设置对话框 | |
| virtual QMenu * | GetMenu (QWidget *parent=nullptr) |
| Get menu | |
| virtual const QString | Protocol () const |
| 协议 | |
| virtual const QIcon | Icon () const |
| 图标 | |
| virtual const QString | GetTypeName () const |
| 类型名 | |
| virtual QString | GetSettingsFile () |
| virtual int | SetSettingsFile (const QString &szFile) |
| virtual CSecurityLevel::Levels | GetSecurityLevel () const |
| Get Security Level | |
Private 槽 | |
| void | slotStateChanged (QAbstractSocket::SocketState state) |
| void | slotNewData (const char *buf, int len) |
Private 成员函数 | |
| virtual QDialog * | OnOpenDialogSettings (QWidget *parent) override |
| 得到设置对话框 | |
Private 属性 | |
| CParameterTelnet | m_Parameters |
| QTelnet | m_Telnet |
| bool | m_bLogin |
额外继承的成员函数 | |
Public 槽 继承自 COperateTerminal | |
信号 继承自 COperate | |
| void | sigViewerFocusIn (QWidget *pView) |
| 视图获得焦点 | |
| void | sigFullScreen (bool bFullScreen) |
| 全屏。由操作触发 | |
| void | sigUpdateName (const QString &szName) |
| void | sigUpdateParameters (COperate *pOperate) |
| 更新参数,通知应用程序保存或显示参数 | |
| void | sigError (const int nError, const QString &szError) |
| 当有错误产生时触发。 | |
| void | sigInformation (const QString &szInfo) |
| 中主窗口中显示信息 | |
| void | sigShowMessageBox (const QString &title, const QString &message, const QMessageBox::Icon &icon=QMessageBox::Information) |
| 从后台线程中触发在主线程中显示消息对话框(QMessageBox),不阻塞后台线程 | |
| void | sigClipBoardChanged () |
| void | sigSecurityLevel () |
| 当安全级别改变时触发。其派生类不要直接触发,需要使用 slotSetSecurityLevel 触发 | |
| void | sigRunning () |
| 开始成功信号。仅由插件触发。 | |
| void | sigStop () |
| 通知用户停止。仅由插件触发。 当从插件中需要停止时触发。例如:对端断开连接、重置连接或者连接出错。 当应用接收到此信号后,调用 Stop() 关闭连接。 | |
| void | sigFinished () |
| 断开连接成功信号。仅由插件触发 | |
静态 Public 成员函数 继承自 COperateTerminal | |
| static const QString | Details () |
Protected 槽 继承自 COperateTerminal | |
| void | slotUpdateParameter (COperate *pOperate) |
Protected 槽 继承自 COperate | |
| void | slotUpdateName () |
| void | slotSetSecurityLevel (CSecurityLevel::Levels level) |
Protected 成员函数 继承自 COperateTerminal | |
| virtual int | Initial () override |
| Initial parameters and resource | |
| virtual int | Clean () override |
| Clean parameters and resource | |
| virtual int | SetPluginParameters (CParameterPlugin *pPara) override |
| Set Global Parameters | |
| int | WriteTerminal (const char *buf, int len) |
| virtual int | Load (QSettings &set) override |
| 加载参数 | |
| virtual int | Save (QSettings &set) override |
| 保存参数 | |
| virtual void | SetShotcuts (bool bEnable=true) |
Protected 成员函数 继承自 COperate | |
| Q_INVOKABLE CPlugin * | GetPlugin () const |
| Get plugin | |
| virtual Q_INVOKABLE int | Load (QString szFile=QString()) |
| 从文件中加载参数 | |
| virtual Q_INVOKABLE int | Save (QString szFile=QString()) |
| 保存参数到文件中 | |
静态 Protected 成员函数 继承自 COperate | |
| static QObject * | createObject (const QString &className, QObject *parent=NULL) |
| Create Object | |
Protected 属性 继承自 COperateTerminal | |
| QTermWidget * | m_pTerminal |
| CBackendThread * | m_pThread |
| QAction * | m_pActionOpenWithSystem |
| QAction * | m_pActionFind |
Protected 属性 继承自 COperate | |
| QMenu | m_Menu |
| QAction * | m_pActionSettings |
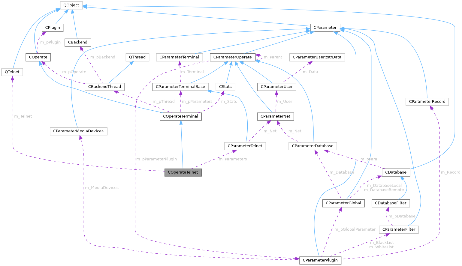
在文件 OperateTelnet.h 第 9 行定义.
|
virtual |
在文件 OperateTelnet.cpp 第 27 行定义.
|
overridevirtual |
描述
重载 COperateTerminal .
在文件 OperateTelnet.cpp 第 179 行定义.
|
overridevirtual |
|
overridevirtual |
|
overridevirtual |
名称
重载 COperateTerminal .
在文件 OperateTelnet.cpp 第 149 行定义.
|
overrideprivatevirtual |
得到设置对话框
| parent | 返回窗口的父窗口 |
实现了 COperate.
在文件 OperateTelnet.cpp 第 32 行定义.
|
privateslot |
在文件 OperateTelnet.cpp 第 216 行定义.
|
privateslot |
在文件 OperateTelnet.cpp 第 104 行定义.
|
overridevirtual |
重载 COperateTerminal .
在文件 OperateTelnet.cpp 第 42 行定义.
|
overridevirtual |
重载 COperateTerminal .
在文件 OperateTelnet.cpp 第 94 行定义.
|
private |
在文件 OperateTelnet.h 第 31 行定义.
|
private |
在文件 OperateTelnet.h 第 29 行定义.
|
private |
在文件 OperateTelnet.h 第 30 行定义.