玉兔远程控制 0.1.0-bate9
载入中...
搜索中...
未找到
Public 成员函数 | Private 槽 | Private 属性 | 所有成员列表
CParameterProxyUI类 参考

The proxy parameter UI 更多...

#include <ParameterProxyUI.h>

类 CParameterProxyUI 继承关系图:
Inheritance graph
[图例]
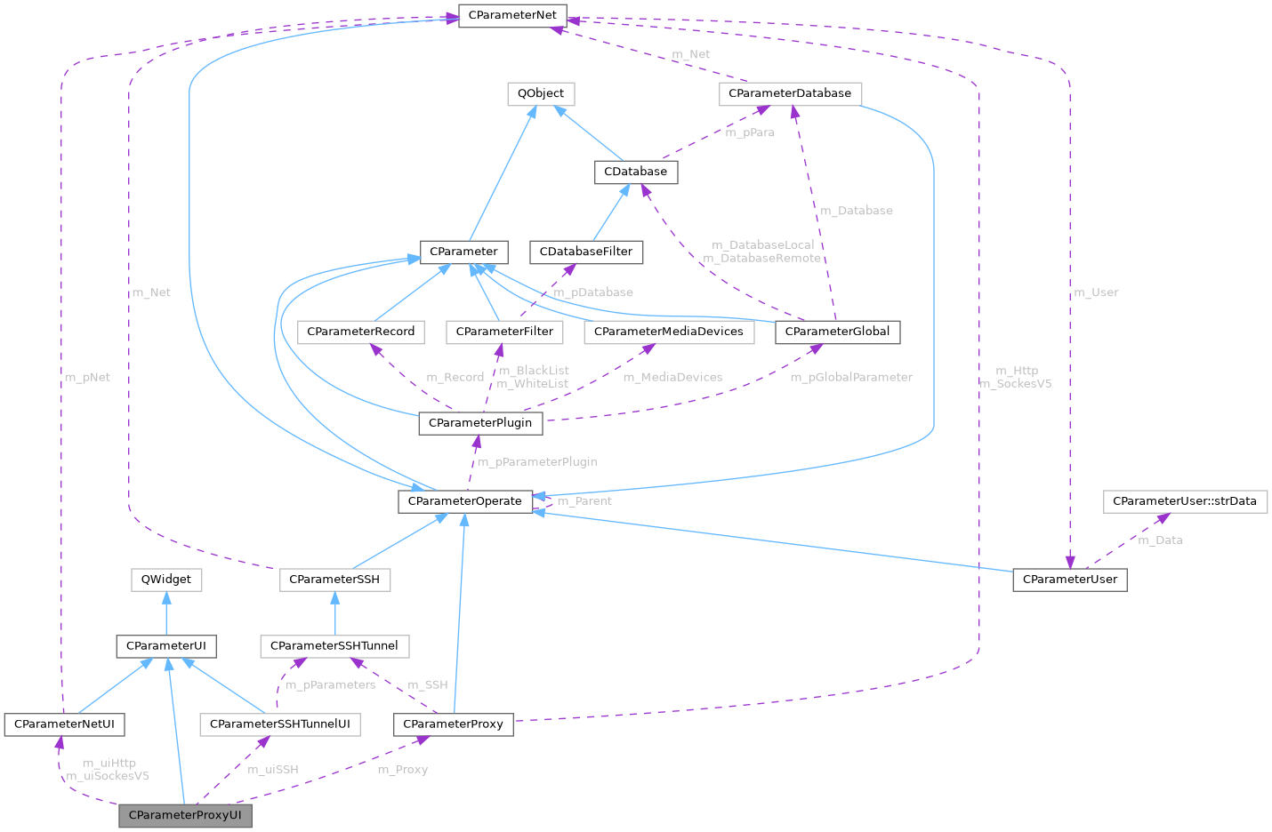
CParameterProxyUI 的协作图:
Collaboration graph
[图例]

Public 成员函数

 CParameterProxyUI (QWidget *parent=nullptr)
 
int SetParameter (CParameter *pParameter)
 设置参数,并初始化界面
 
bool CheckValidity (bool validity=false)
 检查参数的有效性
 
int Accept ()
 接受参数
 
- Public 成员函数 继承自 CParameterUI
 CParameterUI (QWidget *parent=nullptr)
 

Private 槽

void slotTypeChanged (int nIndex)
 

Private 属性

QLabel * m_lbType
 
QComboBox * m_cbType
 
CParameterNetUIm_uiHttp
 
CParameterNetUIm_uiSockesV5
 
CParameterSSHTunnelUIm_uiSSH
 
CParameterProxym_Proxy
 

额外继承的成员函数

- Public 槽 继承自 CParameterUI
virtual void slotSetParameter (CParameter *pParameter)
 [override functions]
 
virtual void slotAccept ()
 接受参数。不调用 CheckValidity
 

详细描述

The proxy parameter UI

参见
CParameterProxy 参数组件

在文件 ParameterProxyUI.h16 行定义.

构造及析构函数说明

◆ CParameterProxyUI()

CParameterProxyUI::CParameterProxyUI ( QWidget *  parent = nullptr)
explicit

在文件 ParameterProxyUI.cpp6 行定义.

成员函数说明

◆ Accept()

int CParameterProxyUI::Accept ( )
virtual

接受参数

参数
validity标志是否检查参数
  • true: 检查参数
  • false: 不检查参数
返回
成功返回 0 。其它值为失败。

实现了 CParameterUI.

在文件 ParameterProxyUI.cpp105 行定义.

◆ CheckValidity()

bool CParameterProxyUI::CheckValidity ( bool  validity = false)
virtual

检查参数的有效性

参数
validity标志是否检查参数
  • true: 检查参数
  • false: 不检查参数

重载 CParameterUI .

在文件 ParameterProxyUI.cpp77 行定义.

◆ SetParameter()

int CParameterProxyUI::SetParameter ( CParameter pParameter)
virtual

设置参数,并初始化界面

实现了 CParameterUI.

在文件 ParameterProxyUI.cpp57 行定义.

◆ slotTypeChanged

void CParameterProxyUI::slotTypeChanged ( int  nIndex)
privateslot

在文件 ParameterProxyUI.cpp45 行定义.

类成员变量说明

◆ m_cbType

QComboBox* CParameterProxyUI::m_cbType
private

在文件 ParameterProxyUI.h47 行定义.

◆ m_lbType

QLabel* CParameterProxyUI::m_lbType
private

在文件 ParameterProxyUI.h46 行定义.

◆ m_Proxy

CParameterProxy* CParameterProxyUI::m_Proxy
private

在文件 ParameterProxyUI.h53 行定义.

◆ m_uiHttp

CParameterNetUI* CParameterProxyUI::m_uiHttp
private

在文件 ParameterProxyUI.h49 行定义.

◆ m_uiSockesV5

CParameterNetUI* CParameterProxyUI::m_uiSockesV5
private

在文件 ParameterProxyUI.h50 行定义.

◆ m_uiSSH

CParameterSSHTunnelUI* CParameterProxyUI::m_uiSSH
private

在文件 ParameterProxyUI.h51 行定义.


该类的文档由以下文件生成: