Rabbit Remote Control 0.1.0-bate9
Loading...
Searching...
No Matches
Public Member Functions | Private Slots | Private Attributes | List of all members
CDlgSettingsTelnet Class Reference
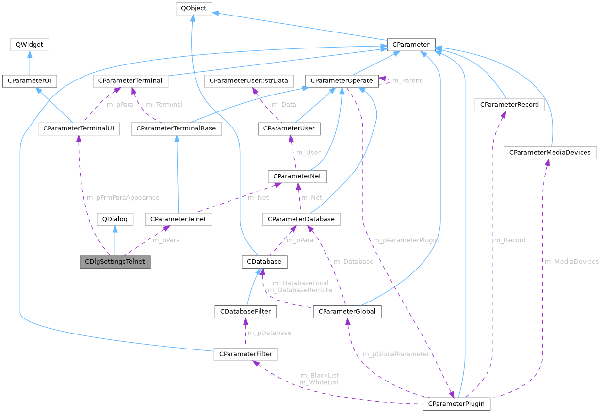
Inheritance diagram for CDlgSettingsTelnet:
Inheritance graph
[legend]
Collaboration diagram for CDlgSettingsTelnet:
Collaboration graph
[legend]

Public Member Functions

 CDlgSettingsTelnet (CParameterTelnet *pPara, QWidget *parent=nullptr)
 

Private Slots

void on_pbOK_clicked ()
 
void on_pbCancel_clicked ()
 
void on_pbAddCommand_clicked ()
 
void on_leCommand_editingFinished ()
 
void on_pbDeleteCommands_clicked ()
 

Private Attributes

Ui::CDlgSettingsTelnet * ui
 
CParameterTelnetm_pPara
 
CParameterTerminalUIm_pFrmParaAppearnce
 

Detailed Description

Definition at line 12 of file DlgSettingsTelnet.h.

Constructor & Destructor Documentation

◆ CDlgSettingsTelnet()

CDlgSettingsTelnet::CDlgSettingsTelnet ( CParameterTelnet pPara,
QWidget *  parent = nullptr 
)
explicit

Definition at line 6 of file DlgSettingsTelnet.cpp.

◆ ~CDlgSettingsTelnet()

CDlgSettingsTelnet::~CDlgSettingsTelnet ( )
virtual

Definition at line 33 of file DlgSettingsTelnet.cpp.

Member Function Documentation

◆ on_leCommand_editingFinished

void CDlgSettingsTelnet::on_leCommand_editingFinished ( )
privateslot

Definition at line 79 of file DlgSettingsTelnet.cpp.

◆ on_pbAddCommand_clicked

void CDlgSettingsTelnet::on_pbAddCommand_clicked ( )
privateslot

Definition at line 69 of file DlgSettingsTelnet.cpp.

◆ on_pbCancel_clicked

void CDlgSettingsTelnet::on_pbCancel_clicked ( )
privateslot

Definition at line 64 of file DlgSettingsTelnet.cpp.

◆ on_pbDeleteCommands_clicked

void CDlgSettingsTelnet::on_pbDeleteCommands_clicked ( )
privateslot

Definition at line 84 of file DlgSettingsTelnet.cpp.

◆ on_pbOK_clicked

void CDlgSettingsTelnet::on_pbOK_clicked ( )
privateslot

Definition at line 38 of file DlgSettingsTelnet.cpp.

Member Data Documentation

◆ m_pFrmParaAppearnce

CParameterTerminalUI* CDlgSettingsTelnet::m_pFrmParaAppearnce
private

Definition at line 34 of file DlgSettingsTelnet.h.

◆ m_pPara

CParameterTelnet* CDlgSettingsTelnet::m_pPara
private

Definition at line 33 of file DlgSettingsTelnet.h.

◆ ui

Ui::CDlgSettingsTelnet* CDlgSettingsTelnet::ui
private

Definition at line 31 of file DlgSettingsTelnet.h.


The documentation for this class was generated from the following files: